Webpages

Examples of webpages I’ve created through my learning journey and also for professional use for clients. Below are various wireframes, sitemaps, flowcharts, planning steps for web environments and other creations related to website development.

Sarapuuaed
Estonian Company’s Website which is crafting cool hazel wood products. This single-page website is built with Elementor. Design is Inspired by green wooden nature.
FollowAiki
Introducing the brand new page for musician Aiki and her band. this WordPress site is created with Elementor Pro, Starter Templates, and the Astra theme. The site also features an intranet forum for band members and management personnel. Discover the melodic world of Aiki’s music.
Oggy Okas
“Oggy Okas – Web Shop for Herbal Products. The site is built on WordPress using Elementor for page structure. The shop is powered by WooCommerce, with payments processed through the Stripe service. While the project may seem modest, it presented a significant personal challenge as I handled everything independently – from planning, product development, and marketing to page building, postal services, customer service, and all other company-related operations. This page holds the potential for substantial growth in the future.”
Aiki & Band
Mucician Aiki’s previous website version. I built it using pure HTML, CSS, and JavaScript, which provided an excellent learning experience for mastering the basics. Considered as an experimental and learning project, I am currently working on a new page under construction. This time, I am incorporating Bootstrap to enhance the design, and I’m putting in additional effort to create a more visually appealing layout with improved graphics.”
Christmas Raffle
Christmas Raffle is right now under construction webproject. Here is used pure JavaScript and backend, authentication, storage is built with Googel Firebase. It’s meant to help organize and make Christmas gifts within the group… Family, friends, work mates or other companions. Smaller or larger group of people. You choose the people you want to participate in the raffle, you choose your own draw conditions. As a result of the draw, all participants will find their person to give a gift to on this Christmas. Simple! You don’t have to start thinking about whom to give a gift on Christmas eve. Do I have to do presents for all of my friends or colleges for Christmas? Or do I have to choose only best friends or worse do I have to prefer someone? Can anyone in the group can left without in a Christmas rush?.
Portfolio
The portfolio page you are currently visiting has been made intentionally without using page builders. The idea was to use only the Gutenberg editor and as few plugins as possible and lots of modified CSS. Goal was to go and visit back to the basics with WordPress. 😊
Claarhoff Oy
Page is created for Finnish property maintenance company. I used WordPress and Elementor for page structure. Page is designed with maximum simplicity in mind. This is world simplest webpage for just basic information 🙂
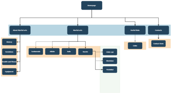
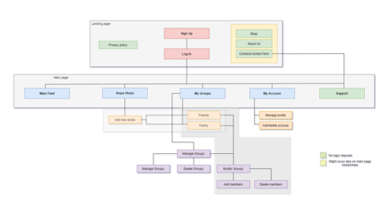
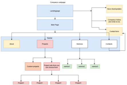
Website planning
Different site planning steps. Wireframes, sitemaps, flowcharts etc.



































